• allwincity万象城官方网站
  • 概况 +
    • 学院简介
    • 历史沿革
    • 组织架构
    • 现任领导
    • 联系我们
  • 师资 +
    • 在职教师
    • 行政人员
    • 荣休教师
  • 教研 +
    • 本科生
    • 研究生
    • AI美育
    • 继续教育
    • 教学一线
    • 研创动态
    • 社会服务
    • 国际交流
  • 党建 +
    • 通知公告
    • 党建动态
    • 专题教育
    • 党员风采
    • 党章党规
    • 学习园地
  • 学生 +
    • 团学工作
    • 通知公告
    • 招生就业
    • 政策文件
EN          
  • 美院要闻
  • 院务公告
  • 媒体美院
  • 美院风采
  • 艺术链接
  • 下载专区
allwincity万象城官方网站 >> 院务公告 >> 正文

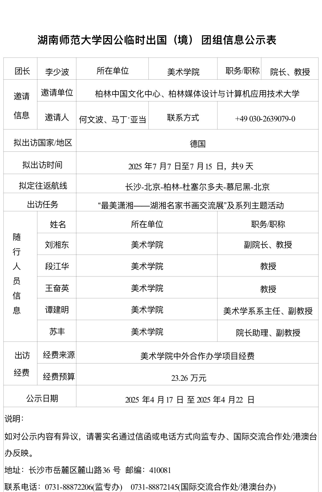
湖南师范大学因公临时出国(境)团组信息公示表


来源: 发布日期:2025-04-16 阅读次数:

47524


上一条:allwincity万象城官方网站2025年博士研究生复试录取工作办法

下一条:allwincity万象城官方网站2025年硕士研究生复试结果公示

【关闭】 打印    收藏


版权所有 © allwincity万象城官方网站 2017-2023
乐动在线登录官网 | 华体会官方版网站登录入口 | leyu,leyu.乐鱼,乐鱼网站,乐鱼官网 | 开云网页版·官方版在线登入 | 万象城手机在线官网 | 星空在线注册(中国)官方网站,注册登录 | 完美平台竞技赛事,完美平台实时比分,完美平台全程直播,完美平台互动平台,完美平台热门入口 | 开云手机入口 | 华体会官方网站 |